DDi Codec for PC Windows

DDi Codec for Windows

Utilities & tools For all ages For all ages
5 $15.99
The world's first dedicated software capable of decoding/encoding Dolby-C formatted audio in digital domain, along with full backward compatibility to Dolby-B. * Let your favorite cassettes revive in digital era! * Listen to your familiar albums restored digitally from Dolby B/C format! * Keep your digital archives independent of Dolby B/C!

Overview

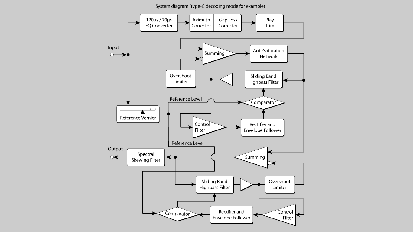
DDi Codec is a precise digital emulation of the classic Dolby-B/C noise reduction system for analog audio tape. It is the world's first dedicated software for decoding or encoding Dolby-C formatted audio in digital domain, along with full backward compatibility with Dolby-B. Powered by the proprietary DSP engine, the decoding/encoding can be performed in realtime, which allows for instant processing, monitoring and fine-tuning. Deeper optimal result can be achieved by using the fine-tuning tools that come with the software, as specified below: • Reference Vernier: The primary tool for calibrating Dolby Reference Level in a progressive and interactive manner. It supports either objective calibration (with Dolby Tone) or subjective estimation (trial-and-error without Dolby Tone). • Play Trim: Originally developed by NAD and Dolby, this tool compensates for signal degradation with aged pre-recorded tapes. • Azimuth Correction: a limited-effect tool for remedying slight phase displacement and high-frequency loss caused by the azimuth error of the playback head. • Gap-Loss Compensation: a limited-effect tool for counteracting slight playback head wear. • EQ Converter: a utility for converting between IEC 120μs and 70μs EQ schemes, offering flexibility when the tape player/recorder lacks this option. • Ref. Tone Generator: offers 400Hz 0dB signal at Dolby Reference Level for easy calibration. Each of these tools can operate independently of the Dolby-B/C codec, which can be used for refining the audio digitized from analog audio tapes, regardless of whether Dolby NR is involved. DDi Codec is a stand-alone GUI app without relying on any DAW host. It allows the computer to perform as a outboard Dolby-B/C NR unit in one of the following four scenarios: • Audio-In to File (a digitizer/recorder). • File to Audio-Out (a player). • File to File (an off-line processor, with batch capability). • Audio-In to Audio-Out (a through processor, with slight delay). Currently supported audio formats are: WAV, FLAC, AIFF: up to 96k/24bit. MP3, AAC, M4A: up to 48k/VBRS. * Excluding some proprietary variants having the common file extensions, or additional format-normalization may be required. A VST plugin is also available after the app has been installed. * Dolby-B and C are the tape noise reduction systems developed by Dolby Laboratories.

Features

Decode or encodeType B and CFlexible reference levelEasy calibration with interactive meansAzimuth compensationGap-loss compensationTape degradation compensation120μs / 70μs conversionReal-time mode or file-to-file modeSelf contained, sandboxed safe, GUI based green softwareSupport: wav, mp3, flac, aif, aac and m4a

What's new

- Disintegrated App Center (deprecated). - Added ARM64 support. - Slightly improved audio programming interface.

Additional Information

  • Developed by Anaxwaves
  • Version 2025.02.28
  • Requires

    Available on: PC, Surface Hub

    OS: Windows 10 version 18362.0 or higher

    Mouse: Integrated Mouse

    Notes: Sound input (line-in) capability will be required for digitizing tapes;May have compromised performance on low-end Atom CPUs in real-time mode. File-to-file mode will not be affected.;When working in real-time mode, turn off system sound effects such as Auto Gain, Noise Cancelling and EQ.

  • Published 2018-11-01
  • Size 56.04 MB
  • File Type appx/msix
  • Language
    English (United States)
  • Permissions

    Use your microphone

    Access your Internet connection

  • Microsoft Store ID 9pnsfvb394nl

How to download and install DDi Codec from the Microsoft

To download and install DDi Codec for PC from Microsoft, here are two methods you can follow. The world's first dedicated software capable of decoding/encoding Dolby-C formatted audio in digital domain, along with full backward compatibility to Dolby-B. * Let your favorite cassettes revive in digital era! * Listen to your familiar albums restored digitally from Dolby B/C format! * Keep your digital archives independent of Dolby B/C!. You can access the app directly on the Microsoft Store.

Method 1: Download and Install via the Microsoft Store

This is the most straightforward and secure way to get DDi Codec.

Step 1: Open the Microsoft Store

  • Click the Start Menu (Windows logo) at the bottom-left corner of your screen.
  • Search for Microsoft Store in the search bar and open it.
  • Step 2: Search for DDi Codec

  • In the Microsoft Store, type DDi Codec into the search bar at the top and press Enter.
  • Select the app from the search results to open its detail page.
  • Step 3: Download and Install

  • Click the Get button (if the app is free) or Install to begin the download.
  • The app will automatically install after the download is complete.
  • Step 4: Access the App

  • Once installed, you can find DDi Codec in your Start Menu or Apps List.
  • Open the app and follow the on-screen instructions to use.
  • Method 2: Download from the Official Microsoft Website

    If you prefer downloading directly from the web, you can use the official Microsoft website.

    Step 1: Visit the DDi Codec Page

  • Open your browser and go to the DDi Codec page
  • Step 2: Download the App

  • Click the Get in Store app button on the webpage.
  • This will redirect you to the Microsoft Store app on your PC.
  • Step 3: Install DDi Codec

  • Follow the same steps as in Method 1 to download and install DDi Codec.
  • Step 4: Use DDi Codec

  • Launch DDi Codec from your Start Menu or Apps List.
  • Tips for a Smooth Installation

  • Ensure your PC is connected to the internet.
  • Keep your Windows operating system updated for the best performance.
  • Conclusion:

    Both methods ultimately utilize the Microsoft Store, ensuring the app's safety and reliability. Whether you prefer browsing within the Store or starting via the website, both approaches lead you to successfully download and install DDi Codec.
    DDi Codec for PC Windows

    DDi Codec for PC

    5 $15.99

    DDi Codec FAQs

    How to download and Install DDi Codec on Windows PC via the NWindows Store
    How to Search and Download DDi Codec for PC Windows?

    Old versions

    DDi Codec 2025.02.28

    EXE
    MSIX
    APPX
    32 bit
    64 bit
    2025-02-28

    DDi Codec for PC Windows

    Share this app