Drawlogix for PC Windows

Drawlogix for Windows

Productivity For all ages For all ages
3.6 Free
Drawlogix is a powerful, easy to use EDA software for the design of PCB and the simulation of electronic circuits. Allows you to produce high quality schematics and can be used for the analysis of analog/digital electronic circuits. Includes, in a single integrated development environment, a powerful electrical schematics editor, an interactive SPICE/XSPICE simulator and a PCB editor. Is easy to use and offers optimum integration functions to focus solely on the design aspects of the work.

Overview

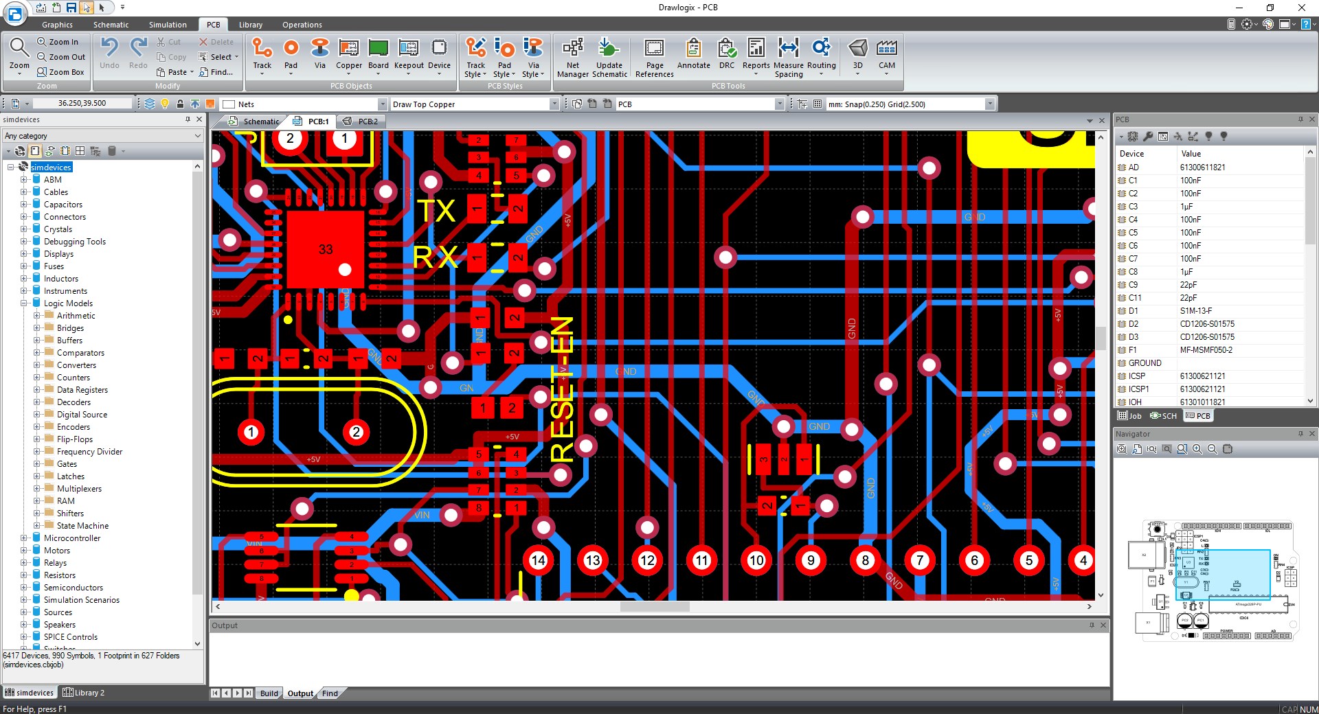
Drawlogix is a powerful and easy to use EDA (electronic design automation) software for the design of PCB and the SPICE/XSPICE interactive simulation of electronic circuits. Is extremely easy to use and offers optimum integration functions to focus solely on the design aspects of the work. Allows you to produce high quality electrical schematics and can be used for the analysis of analog electronic circuits, digital and mixed analog/digital circuits. Includes, in a single integrated development environment, a powerful electrical schematics editor, an interactive SPICE/XSPICE simulator and a PCB editor. Easily create complex electrical schematics. In Drawlogix there are 2 ways to organize a drawing on multiple sheets, flat or hierarchical. Drawlogix Includes a SPICE/XSPICE simulator to analyze the behavior of the electronic circuit before creating the prototype. For students it is a useful tool to verify and put into practice the concepts acquired. The mixed-mode simulator has the ability to perform interactive simulations to instantly visualize and analyze the behavior of the circuit. Several virtual components are available. Includes an oscilloscope and other virtual instruments. Single, double or multi layer PCBs with or without schematic. The Footprint Wizard allows you to easily create component footprints. The wizard takes actual component dimensions from the manufacturer's datasheet and automatically generates component footprints. Many component families are available.

Features

Single integrated development environment.High quality electrical schematics editor.Includes an interactive SPICE/XSPICE simulator.Single, double or multi layer PCBs with or without schematic.The Footprint Wizard allows you to easily create component footprints.

Additional Information

  • Developed by Alterlogix
  • Version 2023.10.17
  • Requires

    Available on: PC

    OS: Windows 10 version 19041.0 or higher

    Keyboard: Not specified

    Mouse: Not specified

  • Published 2018-08-27
  • Size 185.09 MB
  • File Type appx/msix
  • Language
    English (United States)
  • Permissions

    Uses all system resources

    Access your Internet connection

  • Microsoft Store ID 9ncw2zbzxcng

How to download and install Drawlogix from the Microsoft

To download and install Drawlogix for PC from Microsoft, here are two methods you can follow. Drawlogix is a powerful, easy to use EDA software for the design of PCB and the simulation of electronic circuits. Allows you to produce high quality schematics and can be used for the analysis of analog/digital electronic circuits. Includes, in a single integrated development environment, a powerful electrical schematics editor, an interactive SPICE/XSPICE simulator and a PCB editor. Is easy to use and offers optimum integration functions to focus solely on the design aspects of the work.. You can access the app directly on the Microsoft Store.

Method 1: Download and Install via the Microsoft Store

This is the most straightforward and secure way to get Drawlogix.

Step 1: Open the Microsoft Store

  • Click the Start Menu (Windows logo) at the bottom-left corner of your screen.
  • Search for Microsoft Store in the search bar and open it.
  • Step 2: Search for Drawlogix

  • In the Microsoft Store, type Drawlogix into the search bar at the top and press Enter.
  • Select the app from the search results to open its detail page.
  • Step 3: Download and Install

  • Click the Get button (if the app is free) or Install to begin the download.
  • The app will automatically install after the download is complete.
  • Step 4: Access the App

  • Once installed, you can find Drawlogix in your Start Menu or Apps List.
  • Open the app and follow the on-screen instructions to use.
  • Method 2: Download from the Official Microsoft Website

    If you prefer downloading directly from the web, you can use the official Microsoft website.

    Step 1: Visit the Drawlogix Page

  • Open your browser and go to the Drawlogix page
  • Step 2: Download the App

  • Click the Get in Store app button on the webpage.
  • This will redirect you to the Microsoft Store app on your PC.
  • Step 3: Install Drawlogix

  • Follow the same steps as in Method 1 to download and install Drawlogix.
  • Step 4: Use Drawlogix

  • Launch Drawlogix from your Start Menu or Apps List.
  • Tips for a Smooth Installation

  • Ensure your PC is connected to the internet.
  • Keep your Windows operating system updated for the best performance.
  • Conclusion:

    Both methods ultimately utilize the Microsoft Store, ensuring the app's safety and reliability. Whether you prefer browsing within the Store or starting via the website, both approaches lead you to successfully download and install Drawlogix.
    Drawlogix for PC Windows

    Drawlogix for PC

    3.6 Free

    Drawlogix FAQs

    How to download and Install Drawlogix on Windows PC via the NWindows Store
    How to Search and Download Drawlogix for PC Windows?

    Old versions

    Drawlogix 2023.10.17

    EXE
    MSIX
    APPX
    32 bit
    64 bit
    2023-10-17

    Drawlogix for PC Windows

    Share this app